厂务系统专业解决方案
   加入收藏 |  设为首页
 
技术应用

  • 1
  • 2
  • 3

服务热线

0510-85017706

 
技术应用 TECHNOLOGY 当前位置:首页 > 技术应用
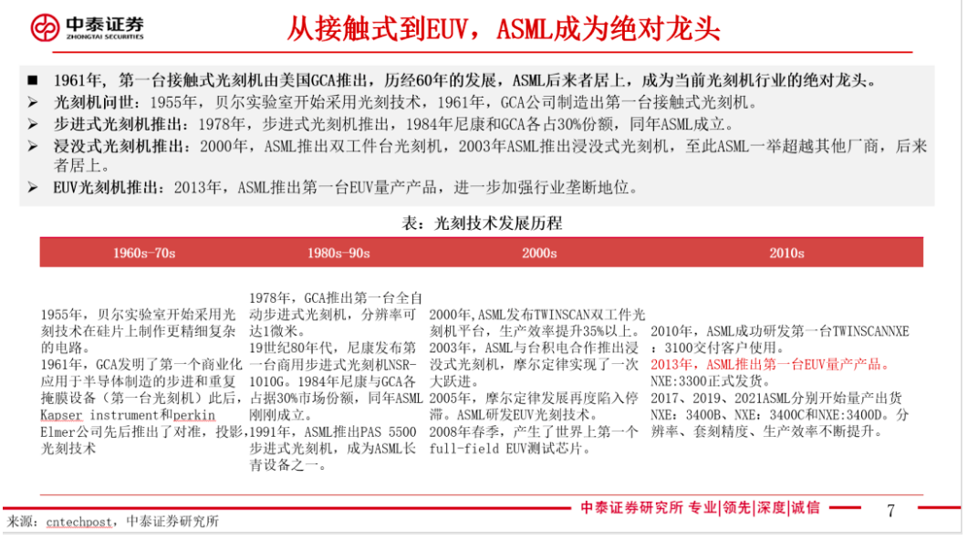
光刻机-深度好文







上一页:蓝宝石衬底清洗工艺
下一页:实验室应用
    
合作伙伴
Copyright (c) 无锡子索生化科技有限公司 All reserved. 苏ICP备14038298号    邮箱登录